menu icon
Moon

Scott Millard

Hi I'm Scott, a software developer in the UK

About

Computers have been around me from day one. I have this memory of a screen with green text on it that could do only the most basic tasks. As I grew older, I was fascinated by how they worked and wanted to find out more.

Qualification & skills

Having graduated with a computer (hons) degree, I now have a much better understanding how they work. One of the first programming language’s I learnt was C++ and although I don’t program much in C++ these days, it has given me a strong foundation which has helped in the learning of other languages.

Over the years I have learnt new languages including

  • C#
  • JavaScript/typescript
  • PHP

Other interests

I am also a qualified Lifeguard Trainer/Assessor and swimming instructor. In my spare time I teach kids to swim and run courses to train people to become Lifeguards.

Skills

  • C#
  • JavaScript
  • TypeScript
  • CSS/LESS
  • PHP
  • Git

Frameworks

  • WPF
  • ASP.NET Core
  • Blazor WebAssembly
  • Vue.js
  • Wordpress
  • WinForms

Experience

The Royal Wolverhampton School Enterprises Ltd.

Learn to swim Customer Website

A customer facing website written in HTML, JavaScript and PHP to promote the Learn to Swim program and associated facilities the centre offers. The site displays correctly on mobile, tablet and PC. It also contains a customer contact us form and a new swimmer registration form with client and server-side error checking.

Swimming Database

Written in asp.net back in 2010 this project was designed to keep track of which customers where in which swimming classes. It allowed the creation of multiple swimming lessons at a specific time, add/remove swimmers from lessons and end of term migrations to new lessons.

Inductaflex

Secure Online training manual

Working with a graphical designer the aim of the project was to convert metal bending machine manuals from pdf documents to an interactive online portal. The portal is supplied on a tablet that is put into kiosk mode.

The project has the following features

  • Admin interface to control which manuals customers have access to
  • Interactive machines to teach how to use them
  • Battery and Wi-Fi indicators
  • New updates notification
  • Online image view for technical data which had the following features
    • Zoom in and out
    • Caching to browsers local storage to speed up page navigation
    • Navigate between images using forward and back buttons

Dynamic Jobs message board

The aim of this project was to allow jobs to be listed on a customer facing website. It comprised of an admin interface that allowed the adding/removing of jobs that customers could see.

WordPress news page

In this project I created a custom WordPress theme to allow staff to display news about the company. The WordPress theme was required to run along the existing website and match the existing website theme which was not written in WordPress.

Management of website via cPanel which included

  • Domain setting up, SSL configuration, DNS records
  • Setting up databases for various projects
  • Email management
  • WordPress installation

Pro gambling products

Developed software in C# WinForms/WPF for the horse racing industry that scrapes data off the web and allows user to create their own pointing systems to calculate winning races.

Intermediary Systems Limited

After University I worked for a company called ISL (Intermediary Systems Limited), developing applications to support a web scraping tool for the purpose of gathering premiums and data from the direct (online) insurance market. This included working on Winforms and ASP.NET applications

Personal Projects

Over the years I have worked on many projects. Below is a list of a few of the ones I have worked on. Some I have made public which can be found on my GitHub. Some were for fun and some were written to make my life easier.

LifxLan API

C#

An implementation of the Lifx LAN Protocol which allows the user to control Lifx blubs over a local area network. The library sends and receives binary constructed data over a UDP connection.

Advent of code (2020)

C#

Advent of Code is a set of computer programming challenges released each year in December that people do for fun. Each day in December a new challenge is released for people to solve in any language they like. For more information check out Advent of code's website.

In 2020 I completed up to challenge 10 using C#. The code is heavily commented to make it as easy as possible for anyone viewing the code to understand what is going on. You check out the code on github

Racing by the Points

C#
WPF

One of the more complex projects I have worked on. This software would allow users to create their own horse race pointing systems based on data from the internet. It would display the calculated results in an easy to see table which can be saved and printed.

Below is a UML diagram of the software (click image to load larger version).

Lifeguard monthly sign-up register

Vue.js (TypeScript)
php
SQLite

This project was written in Vue.js (with typescript) and PHP with a SQLite database. The aim of this project was to give lifeguards a fairer system to book onto monthly training sessions. Previously they would sign up by writing there name down on paper. The problem hear was not all lifeguards had access to the sign-up register at once and with spaces limited on each training session, it was not a fair system.

With this new system, training sessions unlock at the same time for all lifeguards. They are able to choose which training session they would like to attend and if needed change to a different session.

The system also contains an admin interface which allows:

  • Creating new users (lifeguard)
  • Creating, amending and deleting registers
  • Move users around training sessions

Question presenter

C#
WPF
SQLite

This software was written to assist running Lifeguard training/courses. It allows the user to create questions with answers and then group those questions into a presentation. Questions are then shown on one display with the name of the user who is being asked. On the presenter’s display is the question and associated answers. The presenter can also mark off if the user answered the question correctly and at the end of the presentation, they will be shown a table of how many questions each user got correct.

Below is a screen shot of the software (click image to load larger version).

Invoice assistant

C#
WPF

While this project was written many years ago in C# WPF, it is something I still use to this day. Its purpose is to generate invoices to send to customers and help keep track of when they are sent out and when payments are received. It will also generate yearly reports for profit/loss and the number of miles I travel during the year.

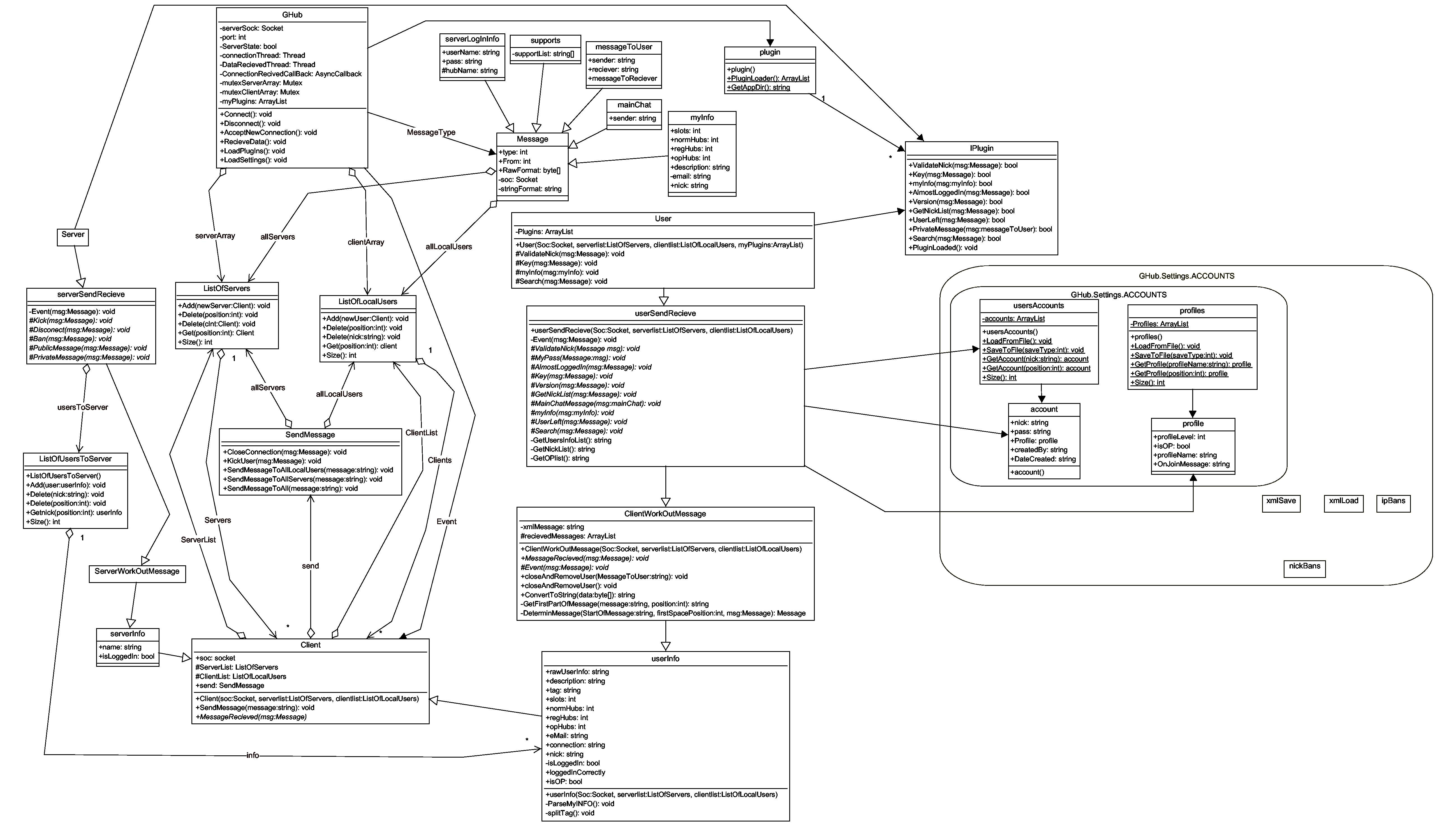
GHub

C#
WinForms

Written back in 2005, this is a server implementation of the Direct connect protocol written in C# and WinForms which can be expanded through plugins (DLL’s). The core of the program was designed to allow multiple servers to connect to each other, turning them into one big ‘hub’.